欢迎来到新葡8883官网AMG官网!

教学科研
您现在的位置: 首页 >> 教学科研 >> 教学工作 >> 正文

喜报|新葡8883官网AMG官网应用心理学教研室教改项目获批教育部心理学教指委立项

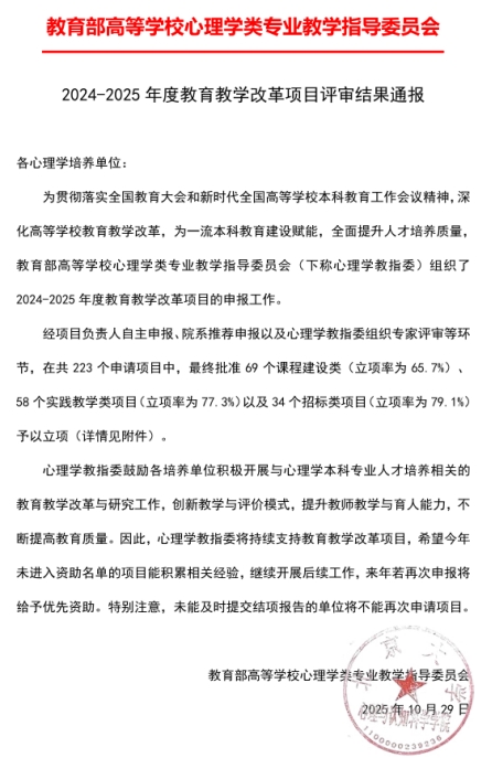
近日,教育部高等学校心理学类专业教学指导委员会公布 2024-2025 年度教育教学改革项目立项名单,新葡8883官网AMG官网尹朋飞老师主持的《“以生为本” 的心理咨询与治疗—准心理咨询师养成模式的研究与实践》成功获批。

教育部心理学类专业教指委教改项目,是推动高校心理学专业教学创新、优化人才培养模式的重要平台,对提升专业教学质量、强化育人实效具有重要指导意义。此次立项,是应用心理学教研室继李俊茹老师主持的《立德树人视域下大学生心理健康教育课程思政教学改革与实践》和卢双双老师主持的《基于OBE理念的心理与教育研究方法课程教学改革研究》之后的第三个心理学教指委教改项目,彰显了新葡8883官网AMG官网在教学改革领域的持续深耕与不懈努力。

后续,心理学教研室全体教师将凝心聚力、协同攻关,高标准推进项目研究与实践,力争申报更多优质教改项目,持续加强专业建设,助力学生全面发展,为区域心理健康教育事业与社会服务贡献更大力量!

 

 


图文:尹朋

一审:尹朋飞

二审:种竟梅

三审:马立志